消火栓安装工艺尺寸规范详解,保障安全,符合百度收录标准
随着城市化进程的加快,消防安全问题日益受到关注,消火栓作为重要的消防设施之一,其安装工艺尺寸规范对于保障消防安全具有重要意义,本文将详细介绍消火栓安装工艺尺寸规范,以确保消火栓的正常使用与消防安全。消火栓安装前的准备...
奥斯卡电影榜单TOP10,经典佳作不容错过
电影,作为艺术的载体,一直以来都在不断地推陈出新,为我们带来各种各样的精彩故事,而奥斯卡,作为电影界的最高荣誉,更是为电影赋予了更多的价值和意义,以下是奥斯卡电影排名前十名的介绍,让我们一起回顾这些经典之作。第十名:...
回风枪斩之绝妙秘技,无法斩断的魅力所在
在古老的江湖传说中,有一门绝学,名为“回风枪斩不断”,这门武学神秘而强大,传闻掌握此技的武者,能以手中之枪,斩断一切阻碍,无论多么强大的敌人,都无法抵挡其威力,我们就来讲述这门传奇的武学。回风枪的起源回风枪斩不断这门...
最新饮料图片大全集,带你探索多彩饮品世界!
随着生活品质的提升,人们对饮食的要求越来越高,饮料作为日常生活中不可或缺的一部分,更是受到了广泛的关注,我们将带您走进丰富多彩的饮料世界,通过最新发布的饮料图片大全集,一起领略各类饮品的魅力。茶饮茶,作为世界上最古老...
邵东小学前十名排名及教育实力深度解析
邵东作为教育发展的重要区域,其小学教育质量一直备受关注,在此,我们将深入探讨邵东小学排名前十名的情况,揭示这些学校的优势和教育特色,为广大家长和学生提供参考。邵东小学排名前十名概述根据最新的教育评估和数据统计,邵东小...
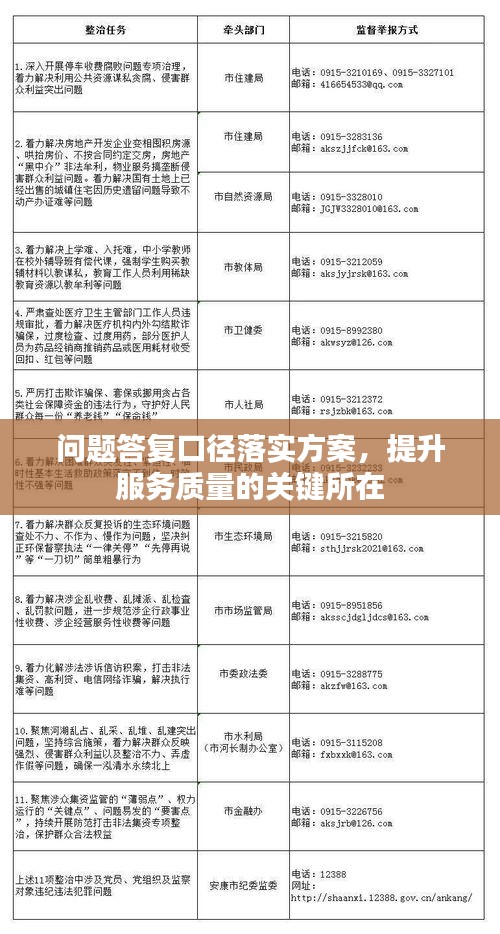
问题答复口径落实方案,提升服务质量的关键所在
背景分析在各类服务行业中,问题答复是客户服务的核心环节,为了提高客户满意度,提升企业形象,制定一套完整的问题答复口径落实方案显得尤为重要,本方案旨在规范问题答复流程,确保答复口径一致,提高服务质量。方案目标1、建立统...
揭秘深度报道三大类别,揭秘真相、聚焦热点、深度解读事件内幕
深度报道作为新闻报道的一种重要形式,旨在透过表面现象揭示事物的内在本质,为读者提供全面、深入的信息分析,本文将深度报道的类别划分为社会热点、行业聚焦与事件追踪三大类别,以更好地满足读者对新闻真相的追求。社会热点类别深...
双减政策下的教育生态优化,深度思考与实践探索
背景分析在当前教育背景下,双减政策的实施成为了教育领域的一大热点,双减政策旨在减轻学生作业负担和校外培训负担,促进学生全面发展,实现教育公平,这一政策的出台,对于教育领域的影响深远,特别是在基础教育阶段,如何落实双减...
重点食堂排名前十企业揭秘,引领餐饮业潮流的佼佼者!
餐饮业繁荣的今天,各类食堂如雨后春笋般涌现,重点食堂排名前十名企业以其卓越的服务、美味的菜品和良好的口碑赢得了广大消费者的青睐,本文将对这十家引领餐饮业的佼佼者进行详细介绍。XX企业:业界翘楚,引领潮流作为重点食堂排...
高效锅炉水垢清洁剂配方:锅炉水除垢剂价格
引言锅炉作为一种重要的工业设备,在加热、蒸汽生产等方面发挥着关键作用。然而,长期运行过程中,锅炉内部会积累水垢,这不仅影响了锅炉的热效率,还可能导致设备损坏和能源浪费。因此,选择一款高效的水垢清洁剂对于锅炉的维护至...














蜀ICP备2020032544号-3