玉溪月嫂招聘热点,最新信息全掌握,哪里招月嫂最多?
随着社会的快速发展,人们对母婴健康越来越重视,月嫂作为新生儿家庭的专业照顾者,需求日益增加,玉溪市作为云南省的重要城市,其月嫂服务市场也在不断扩大,本文将为读者提供关于“玉溪哪里招月嫂最多”的最新信息。玉溪市月嫂市场...
下载怎样不断网:怎么设置下载不需要无限网
引言在现代社会,网络已经成为我们生活中不可或缺的一部分。无论是工作、学习还是娱乐,我们都离不开网络的支撑。然而,有时我们可能会遇到网络连接不稳定或突然断网的情况,这无疑给我们的工作和生活带来了极大的不便。本文将为您...
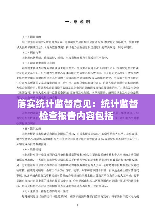
落实统计监督意见:统计监督检查报告内容包括
引言统计监督意见是确保统计数据真实、准确、完整的重要手段。在我国,统计工作对于国家治理体系和治理能力现代化具有重要意义。为了更好地落实统计监督意见,提高统计数据的可信度,本文将从以下几个方面展开论述。一、认识统计...
落实,责任,信访,源头:扎实做好信访
一、落实信访责任,构建和谐社会的基石信访工作是党和政府联系群众的重要桥梁,是维护社会稳定、促进社会和谐的重要手段。落实信访责任,是构建和谐社会的基石。在我国,信访工作已经成为国家治理体系和治理能力现代化的重要组成部...
制度落地生根,制定到执行的全面解析之道
在当今社会,制度的制定已经引起了广泛关注,制度的生命力并不仅仅在于其制定,更在于其如何落实,本文将探讨“制度咋落实”的问题,以期为制度的有效执行提供一些思考和建议。制度落实的重要性制度是社会秩序的保障,是规范人们行为...
美国突发炸弹事件:网传美国爆炸
事件概述近日,美国某城市发生了一起严重的炸弹事件。这起事件发生在当地时间下午5点左右,地点位于市中心的一家繁华商场。据初步调查,爆炸造成至少10人受伤,其中包括3名儿童,目前伤者已被送往附近医院接受救治。警方表示,...
处裁行政案件规范卷:行政裁决环节
引言处裁行政案件规范卷,是指对处裁行政案件办理过程中的各种文件、证据、程序等进行规范化的整理和归档。在我国,行政案件的处理涉及多个部门和环节,为了确保案件处理的公正、高效,有必要制定一套规范卷,以指导行政案件的处理...
落实长征精神作文:长征精神满分作文
引言长征精神,是中国共产党领导下的红军在极其艰难困苦的环境中,展现出的坚定信念、英勇顽强、艰苦奋斗和团结协作的精神风貌。这种精神不仅是中国革命胜利的重要保证,也是中华民族宝贵的精神财富。在新时代背景下,如何落实长征...
视光中心宣传形式:视光中心宣传册
引言随着社会的进步和人们生活水平的提高,视力问题日益受到关注。视光中心作为提供专业眼科服务的地方,其宣传形式显得尤为重要。本文将探讨不同类型的视光中心宣传形式,帮助中心更好地吸引顾客,提升品牌知名度。传统宣传方式...
高效液压技术有哪些:液压效率
引言液压技术作为一种广泛应用于工业、农业、建筑和交通运输等领域的动力传动技术,具有高效、可靠、易于控制等优点。随着科技的不断进步,高效液压技术不断涌现,为各个行业提供了更加高效、节能的解决方案。本文将介绍几种高效液...